Revista Científica Ciencia y Descubrimiento, Periodicidad: Trimestral, Volumen: 4, Número: 1, Año: 2026 (enero - marzo)
ISSN 3073-1232 - https://doi.org/10.63816/b926jw42 - https://cienciaydescubrimiento.com
Recibido: 15/12/2025
Aceptado: 03/01/2026
Publicado: 25/01/2026
Autor:
MSc. Puche Castillo, Ender Jesús
Universidad Pedagógica Experimental Libertador
https://orcid.org/0009-0008-6199-2951
Punto Fijo – Venezuela
Dra. Ojeda de Muriel, Norys Josefina
Universidad Pedagógica Experimental Libertador
https://orcid.org/0000-0003-3730-8028
Punto Fijo – Venezuela
RESUMEN
La investigación analiza la enseñanza y vivencia de los valores del cristianismo en la educación media general, en un contexto marcado por cambios sociales y culturales que influyen en la formación ética de los estudiantes. El estudio tuvo como objetivo comprender las percepciones y experiencias de docentes y estudiantes respecto a los valores de bondad, justicia, humildad y santidad en la convivencia escolar de la Unidad Educativa Nacional Benedicto Mármol, ubicada en Punto Fijo, estado Falcón. Metodológicamente, se sustentó en el paradigma cualitativo, con un enfoque natural e interpretativo, bajo un tipo de investigación descriptiva, no experimental y de campo. Los informantes estuvieron conformados por siete sujetos (cinco docentes y dos estudiantes), seleccionados de manera intencional. Como técnicas se emplearon la observación participante, la entrevista a profundidad y la revisión documental; el instrumento principal fue un registro de observación (cuaderno de notas). El análisis de la información se realizó mediante categorización y el uso del software ATLAS.ti 9.0, identificándose 26 códigos organizados en cinco mallas de relación. Los resultados evidencian tensiones entre los valores cristianos y actitudes individualistas, percepciones de injusticia y visiones limitadas de la fe. Se concluye que, aunque los valores cristianos están presentes a nivel discursivo, es necesario fortalecer estrategias pedagógicas vivenciales que favorezcan su internalización y una convivencia escolar ética e integral.
Descriptores: Cristianismo, Convivencia de paz, Ambientes de aprendizaje.
Abstract
The research analyzes the teaching and lived experience of Christian values in general secondary education, within a context marked by social and cultural changes that influence the ethical formation of students. The study aimed to understand the perceptions and experiences of teachers and students regarding the values of kindness, justice, humility, and holiness in school coexistence at the Benedicto Mármol National Educational Unit, located in Punto Fijo, Falcón State. Methodologically, the study was grounded in the qualitative paradigm, with a naturalistic and interpretive approach, using a descriptive, non-experimental, and field research design. The informants consisted of seven participants (five teachers and two students), intentionally selected. Participant observation, in-depth interviews, and documentary review were used as data collection techniques, with the main instrument being an observation record (field notebook). Data analysis was conducted through categorization and the use of ATLAS.ti 9.0 software, identifying 26 codes organized into five relational networks. The results reveal tensions between Christian values and individualistic attitudes, perceptions of injustice, and limited views of faith. It is concluded that, although Christian values are present at a discursive level, it is necessary to strengthen experiential pedagogical strategies that promote their internalization and foster ethical and holistic school coexistence.
Descriptors: Christianity, Peaceful Coexistence, Learning Environments.
En un contexto mundial caracterizado por cambios acelerados, tensiones sociales y desafíos éticos constantes, la educación cristiana en la etapa de educación media general adquiere una relevancia fundamental para la formación integral del adolescente, esta etapa constituye un momento decisivo en el desarrollo personal, ya que los estudiantes no solo fortalecen conocimientos académicos, sino que consolidan valores, creencias e identidad. En este sentido, la enseñanza del cristianismo no puede reducirse a un proceso meramente informativo o doctrinal, sino que debe orientarse a guiar el crecimiento espiritual, la reflexión ética y la construcción de un sentido de vida sustentado en principios sólidos que permitan a los jóvenes desenvolverse de manera consciente y responsable en la sociedad contemporánea (Antolín, 2022).
Desde esta perspectiva, la educación cristiana se configura como una herramienta formativa esencial, capaz de responder tanto a las demandas pedagógicas actuales como a la necesidad de fortalecer valores humanos universales como la solidaridad, el respeto, la empatía, la honestidad y la justicia. En el ámbito educativo venezolano, particularmente en la educación media general, se han impulsado enfoques pedagógicos activos y participativos, enmarcados en el Currículo Nacional Bolivariano (2007), que promueven el protagonismo estudiantil, el pensamiento crítico, la construcción colectiva del conocimiento y la resolución de problemas. No obstante, persiste el desafío de articular estos enfoques con una enseñanza de los valores cristianos que trascienda la transmisión teórica y se traduzca en prácticas significativas dentro de la convivencia escolar.
En este escenario, el enfoque pedagógico basado en competencias se presenta como una alternativa pertinente para la enseñanza de los valores del cristianismo, al centrarse no solo en el saber, sino también en el saber hacer y el saber ser; este enfoque permite que los estudiantes comprendan, interioricen y apliquen los valores en situaciones reales de su vida cotidiana, favoreciendo un aprendizaje significativo y contextualizado; la educación cristiana, desde esta óptica, integra fe y razón, conocimiento y acción, promoviendo una formación que impacta tanto el pensamiento como la conducta de los jóvenes.
Asimismo, la aplicación de un enfoque por competencias en la enseñanza de los valores cristianos implica el uso de estrategias activas que fomenten la experiencia, la reflexión y la participación; entre estas se destacan el aprendizaje por experiencia mediante la resolución de dilemas éticos, el trabajo colaborativo como espacio para el desarrollo de la empatía y el respeto, el estudio de casos que facilite la reflexión sobre situaciones reales, y la autoevaluación personal como medio para cuestionar actitudes y comportamientos; estas estrategias contribuyen a que los valores no sean percibidos como imposiciones externas, sino como principios interiorizados y vividos de manera consciente.
Diversos estudios señalan que cuando la enseñanza de los valores se realiza de forma rígida o impositiva, los adolescentes tienden a mostrar resistencia; sin embargo, cuando se promueve un aprendizaje reflexivo, participativo y contextualizado, los estudiantes logran reconocer la relevancia de estos valores en su vida diaria. En este sentido, la convivencia escolar se convierte en un espacio clave donde los valores cristianos pueden fortalecerse o debilitarse, dependiendo de la coherencia entre el discurso pedagógico y las prácticas cotidianas de docentes y comunidad educativa, quienes deben actuar como modelos de valores en acción.
Desde el punto de vista teórico, la ética basada en virtudes ofrece un sustento relevante para la enseñanza de los valores cristianos dentro del enfoque por competencias, al centrarse en la formación del carácter y el desarrollo moral del estudiante; aportes como los de Kohlberg citado por Bravo, (2024), en relación con la evolución del juicio moral, permiten comprender la importancia de fomentar la práctica constante de virtudes esenciales como la fe, la esperanza, la caridad, la prudencia y la justicia; bajo esta perspectiva, la educación cristiana no se limita a la transmisión conceptual de valores, sino que busca su vivencia auténtica a través de metodologías activas y participativas.
En concordancia con lo anterior, el presente estudio se orienta a comprender cómo los estudiantes de segundo año, sección B, de la Unidad Educativa Nacional Benedicto Mármol perciben el aprendizaje de los valores cristianos y su aplicación en la convivencia diaria; el interés no se centra únicamente en identificar el nivel de conocimiento teórico que poseen los estudiantes sobre dichos valores, sino en analizar en qué medida estos se interiorizan y se reflejan en sus relaciones interpersonales y en su comportamiento cotidiano dentro del contexto escolar.
De esta manera, la investigación aborda interrogantes relacionadas con el nivel de conocimiento y aplicación de los valores del cristianismo en la vida diaria de los estudiantes, la influencia del enfoque pedagógico basado en competencias en su enseñanza, la percepción docente sobre la efectividad de dicho enfoque y los principales desafíos que enfrentan estudiantes y docentes en la integración de estos valores en el proceso educativo; estas cuestiones permiten comprender la complejidad del fenómeno y la necesidad de fortalecer estrategias pedagógicas coherentes y contextualizadas.
En consecuencia, el propósito general del estudio es revelar la percepción actual de los estudiantes respecto al aprendizaje de los valores del cristianismo en la convivencia diaria, así como analizar, de manera específica, las percepciones de docentes y estudiantes sobre el impacto del enfoque pedagógico basado en competencias en la enseñanza y vivencia de dichos valores en la educación media general. Con ello, se busca aportar elementos que contribuyan al fortalecimiento de una educación cristiana integral, orientada al desarrollo del carácter, la responsabilidad moral y la construcción de una convivencia escolar fundamentada en principios éticos y humanos.
Si bien es cierto, que existe un marco legal y curricular que promueve los enfoques pedagógicos activos, participativos en la educación su implementación efectiva enfrenta desafíos relacionados con los recursos, la formación docente y las condiciones socioeconómica. Si se va a la enseñanza de los valores del cristianismo, Venezuela debe adoptarse a la diversidad del contexto cultural y religiosos presente en el aula, partiendo de allí los enfoques pedagógicos activos juega un papel importante, permitirá crear espacios de diálogos, de reflexión donde se respeten los diferentes puntos de vista.
Se podría decir, que todo valor posee una polaridad, ya que se logra alcanzar en ser positivo y negativo; es valor o contravalor; los valores pueden ser realizados, abiertos e asociados por el ser humano, ciertamente en esta triple posibilidad radica su importancia pedagógica, por ello se puede hablar de la educación como realización de valores.
La palabra valor, está relacionado con la propia coexistencia de la persona, afecta a su conducta, configura y modela sus ideas y condiciona sus sentimientos, se trata de algo cambiante, dinámico, que, en apariencia, hemos elegido libremente. Por lo tanto, los valores, actitudes y expectativas que de esta forma se transmiten forman lo que algunos autores como, Castillo, (2025) han llamado "currículum del hogar". El proceso pedagógico por sus múltiples funciones y condicionamientos es complejo, necesita ser pensado diseñado con anterioridad de manera que se pueda predecir las modificaciones y transformaciones que propicien su desarrollo.
Partiendo de las ideas de Ausubel referido por Chacon, (2022), el interés aprender significa comprender y para ello es condición indispensable tener en cuenta lo que el estudiante ya sabe sobre aquello que se quiere enseñar. Expone el autor, la necesidad de diseñar para la acción docente lo que llama organizadores previos, una especie de puentes cognitivos, a partir de los cuales los estudiantes puedan establecer relaciones significativas con los nuevos contenidos.
Acá se podría decir que, al aplicar valores cristianos en situaciones reales de la vida del estudiante, permite al desarrollo de habilidades, pensamiento crítico y la solución de problema de conflictos. Partir de un modelo didáctico de transmisión - recepción significativa, que supere las deficiencias del modelo tradicional, al tener en cuenta el punto de partida de los estudiantes y la estructura y jerarquía de los conceptos que se logren de las competencias pedagógicas.
El aprendizaje a través de la experiencia, Camacho, et al. (2024) señala que Kolb manifiesta, que se concibe como un proceso activo y cíclico mediante el cual el conocimiento se construye a partir de la transformación consciente de la práctica vivida; en este sentido, no basta únicamente con experimentar una situación, sino que resulta indispensable reflexionar críticamente sobre lo ocurrido, conceptualizar lo aprendido y aplicarlo en nuevos contextos, de modo que la experiencia adquiera un significado profundo y se traduzca en un aprendizaje auténtico y duradero.
Desde esta perspectiva, cuando los estudiantes participan en actividades como la simulación de escenarios de resolución de conflictos con base en valores cristianos o el servicio comunitario, no solo aplican su fe en sus ambientes reales, sino que también fortalecen su comprensión de los principios éticos que reciben. La clave del aprendizaje experiencial radica en que la experiencia, por sí sola, no es suficiente. Por su parte, Camacho & Camacho, (2024), menciona que Kolb destaca que "sin reflexión, la experiencia queda subutilizada" (p. 49). Esto involucra que los docentes tienen un papel fundamental en guiar a los estudiantes a conectar sus vivencias con los valores cristianos, ayudándolos a interiorizar y aplicar estos principios en su vida cotidiana.
Recapitulando, el modelo de Kolb resalta la importancia de un aprendizaje activo y reflexivo, donde la fe se experimenta de manera tangible y significativa, trascendiendo el conocimiento teórico para convertirse en una guía para la vida, capaz de orientar las decisiones, las actitudes y el comportamiento cotidiano del estudiante en coherencia con los valores que profesa.
Por otro lado, se tiene Romero, (2024), desde la perspectiva pedagógica cristiana, la enseñanza debe centrarse no solo en la transmisión de conocimientos, sino en la formación integral del ser humano, promoviendo valores como el amor, la fe, la solidaridad y la esperanza. En este proceso, el uso de parábolas y símbolos facilita una conexión más profunda con la dimensión espiritual, permitiendo que los estudiantes internalicen los principios cristianos de una manera significativa y vivencial.
Además, el diálogo y la interacción juegan un papel esencial en la educación cristiana, ya que fomentan la participación activa de los estudiantes y propician en ello un aprendizaje basado en la colectividad. el uso de metáforas y símbolos en la educación cristiana no solo enriquece el proceso de enseñanza-aprendizaje, sino que también permite una formación más profunda y reflexiva.
El estudio, se basa en un paradigma cualitativo tal como lo expresa, Tarrillo, et al. (2024), es un campo amplio y dinámico, se caracteriza por ser de naturaleza interdisciplinar y transdisciplinar, permite abordar fenómenos desde múltiples perspectivas teóricas y metodológicas; se desarrolla bajo un enfoque natural e interpretativo, prevaleciendo la comprensión de la experiencia humana en su realidad.
La esencia de este tipo de investigación radica en su capacidad para explorar y describir la realidad del ser humano a través de sus vivencias, emociones, experiencias y creencias; en este sentido, no se basa en la observación de variables cuantificables, sino en la interpretación de significados simbólicos que emergen de la interacción entre los sujetos.
En el marco de este enfoque, la investigación permitió obtener una comprensión profunda del fenómeno en estudio al otorgar voz a los informantes clave, a través de sus relatos y percepciones, estos participantes reconstruyeron sus experiencias, lo que posibilitó una interpretación enriquecida sobre la enseñanza de los valores cristianismo en la educación media general, en la Unidad Educativa Nacional Benedicto Mármol.
El tipo de investigación se enmarca en una investigación de tipo no experimental, ya que el investigador no tiene control alguno sobre las variables que analiza o bien los fenómenos estudiados ocurrieron con anterioridad. Se lleva una modalidad de campo, por su parte Hadi, et al. (2023), la modalidad Investigación de Campo, es un tipo de investigación científica que se realiza directamente en el lugar donde ocurre el fenómeno de estudio, permitiendo al investigador recolectar datos de primera mano a partir de la realidad, sin manipular las variables.
De carácter descriptivo y sustentado en el paradigma cualitativo, el estudio se orientó a comprender en profundidad las percepciones y experiencias de los actores involucrados. Los informantes estuvieron conformados por siete sujetos, cinco docentes y dos estudiantes, seleccionados de manera intencional por su vinculación directa con el fenómeno investigado, lo que permitió obtener información relevante, contextualizada y significativa para el análisis del objeto de estudio.
En cuanto a las técnicas del estudio se basa en la observación participante se forma como la técnica principal en esta investigación, permitiendo al investigador integrarse activamente en el entorno estudiado y en los procesos llevados a cabo por los estudiantes de segundo año de media general, en la unidad Educativa Nacional Benedicto Mármol. Según Medina, et al. (2023), esta técnica implica que el observador forme parte de la realidad observada o se involucre en ella para analizarla desde una perspectiva interna, garantizando así una comprensión profunda y contextualizada del fenómeno en estudio.
Al adoptar esta metodología, la investigación se desarrolla de manera natural, minimizando cualquier tipo de interferencia en las dinámicas propias del contexto y posibilitando el registro detallado y la descripción de acontecimientos emergentes. Para ello, se exige la presencia prolongada del investigador en el campo, estableciendo un contacto continuo y significativo con los actores involucrados. La interacción sostenida con los participantes favorece un abordaje más preciso del objeto de estudio, asegurando que la recopilación de datos sea auténtica y representativa de la realidad investigada.
Además, de ello la entrevista: La técnica central del estudio fue la entrevista a profundidad se establece como la técnica central de este estudio, ya que permite la construcción de un discurso conversacional estructurado pero flexible, donde el entrevistador y el entrevistado co-construyen una narrativa significativa.
Medina, et al. (2023), es una técnica de investigación cualitativa que consiste en una conversación flexible y abierta entre el investigador y el participante, con el propósito de explorar en detalle sus percepciones, experiencias, significados y opiniones sobre un tema específico. (p.64)
Además, esta técnica se aplicó en los mismos espacios donde los estudiantes llevan a cabo sus estudios; a través del intercambio de información entre los participantes y el investigador, se logró una visión más amplia y enriquecida del proceso, permitiendo interpretar de manera rigurosa las experiencias, desafíos de los informantes clave; así mismo se complementó el estudio con la técnica de revisión documental sobre el tema del estudio.
En cuanto al instrumento, es de destacar que el instrumento fue un registro de observación, específicamente un cuaderno de notas; Medina et al. (2023) lo consideran una aportación excelente para conocer y corroborar inferencias, expresiones, impresiones, hechos y cualquier información relevante del objeto de estudio en el presente trabajo investigativo, ya que permite al investigador sistematizar las observaciones realizadas en el contexto natural y enriquecer la interpretación de los datos obtenidos.
García, (2023), explican que la categorización es un proceso mediante el cual los conceptos se elevan a un nivel más abstracto, permitiendo agrupar ideas o subcategorías con características comunes. Este procedimiento posee un alto valor conceptual, ya que al organizar los conceptos el investigador comienza a establecer relaciones significativas entre ellos, favoreciendo la comprensión del fenómeno estudiado.
En este estudio, las categorías emergieron directamente de los datos aportados por los informantes clave y fueron analizadas con el apoyo del software ATLAS.ti 9.0. A través de este proceso se identificaron 26 códigos, los cuales se agruparon de manera sistemática, dando lugar a cinco mallas de relación que facilitaron la interpretación de los resultados.
Lerma, (2022), señala que los informantes son personas que, por su conocimiento, experiencia o participación directa en un contexto determinado, aportan información relevante y significativa para el desarrollo de una investigación. En concordancia con esta definición, para la presente investigación se contó con la participación de cinco estudiantes y dos docentes del 2do año, sección “B”, de Educación Media General de la Unidad Educativa Benedicto Mármol, ubicada en la localidad de Punto Fijo, estado Falcón, quienes aportaron información relevante para el análisis del fenómeno estudiado.
En la fase del estudio, se realizaron redes estructurales o semánticas como una estrategia de análisis visual para representar las relaciones existentes entre los códigos y sus respectivas subcategorías. Estas redes permiten organizar y estructurar gráficamente los hallazgos, facilitando una mejor comprensión de los vínculos que emergen del análisis de los datos.
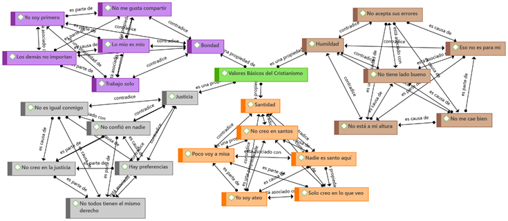
Las mallas de relaciones, quedando distribuidas de la siguiente manera: 1 malla para la categoría “Bondad”; 2 mallas para la categoría “Justicia”, a que se dividió en dos partes: Valores Básicos del cristianismo; malla para la categoría “Humildad” y una malla para la categoría “Santidad”.
Figura 1

Figura 2

En la figura 2, la categoría revela una contextura de pensamientos interconectados en torno a la justicia y la confianza, coexiste una percepción de desigualdad que genera idea de que la justicia no es imparcial, lo que a su vez provoca susceptibilidad en el sistema educativo o en el individuo, este entramado de relaciones dejar ver cómo la percepción de la justicia influye directamente en la confianza individual y colectiva.
Por lo tanto, en esta malla se evidencia cómo las percepciones de injusticia, preferencias y desigualdad conducen a una grieta de la confianza en el sistema y en las relaciones interpersonales. Lo que insinúa la necesidad de fortalecer la claridad y la equidad en la dirección de la justicia para la reintegrar la confianza y reducir la percepción de arbitrariedad en el trato a los ciudadanos.
Figura 3

Malla “Bondad”.
En la figura 3, representa una fuerte contrastación entre la bondad y el individualismo, evidenciando un predominio en las actitudes individualista, como la falta de solidaridad, el rechazo a colaborar y la indiferencia hacia los demás, esto genera un impacto en la forma en que los estudiantes se relacionan socialmente. Estas actitudes promueven al aislamiento, la competencia descomedida y la desconfianza, afectando la participación y edificación de unas buenas relaciones saludables. Los cuales esta malla nos invita a fortalecer la bondad dentro del entorno social, para que así permita desarrollar relaciones en el respeto mutuo, a través de los valores de empatía, cooperación y generosidad.
Figura 4

Malla “Humildad”
Esta malla, relacionada con cinco codigos de relación, se evidencia cómo la humildad se confronta con una actitudes de superioridad, falta de autocrítica ademas de ello de rechazo hacia los demás personas. La distancia de humildad no solo paraliza el desarrollo propio del estudinate en este caso, sino que también afecta la percepción y el trato hacia las demás personas, creando barreras en la convivencia social.
Figura 5

Malla “Santidad”.
Esta imagen de la malla, está conformada por cinco códigos (elementos o creencias relacionadas con la santidad); estos códigos permiten analizar cómo las personas responden ante la idea de santidad y sus respuestas se relacionan entre sí. la mayoría de los informantes clave, no poseen una tipología que permita ir más allá de ciertas creencias, su percepción está influenciada por creencias limitadas o específicas. Lo que esto permitió identificar relaciones y contradicciones entre creencias expresadas por los participantes, hay una tendencia hacia el escepticismo respaldado por las respuestas obtenidas en el estudio.
Figura 6

“Valores Básicos del cristianismo”
Esta malla representa una la sociedad dividida entre quienes creen en los valores tradicionales y quienes han adoptado una visión más independiente; la justicia, la humildad y la santidad, pilares fundamentales del cristianismo, son confrontados por creencias que reflejan desconfianza, autosuficiencia y rechazo a la fe; adoptando una figura racional y centrado en bien ajustado, lo que puede crear un mayor alejamiento social.
Esta malla de valores no solo representa unas creencias, sino que también permite comprender las tensiones y conflictos que existen en la sociedad actual; mientras algunos siguen defendiendo valores de justicia, bondad y humildad, otros han optado por una visión más prosaica y centrada en lo individual.
Los resultados del análisis mediante redes estructurales o semánticas evidencian la complejidad con la que los valores del cristianismo se manifiestan y se interrelacionan en el contexto educativo. Las mallas de relaciones permitieron visualizar de manera clara cómo cada categoría, bondad, justicia, humildad y santidad, no opera de forma aislada, sino que se encuentra profundamente influenciada por percepciones, actitudes y creencias construidas socialmente; en este sentido, el uso de redes semánticas facilitó la identificación de tensiones internas entre los valores promovidos y las prácticas reales observadas en los estudiantes.
En particular, la malla correspondiente a la justicia revela que la percepción de desigualdad y arbitrariedad impacta de manera directa en la confianza individual y colectiva; esta relación coincide con planteamientos teóricos que señalan que la justicia percibida es un factor determinante para la cohesión social y la convivencia escolar. Cuando los estudiantes perciben favoritismos o tratos desiguales, se debilita no solo la confianza en las instituciones educativas, sino también en las relaciones interpersonales, generando actitudes de desconfianza y distanciamiento.
Por su parte, las mallas asociadas a la bondad, humildad y santidad muestran una marcada confrontación entre los valores cristianos y tendencias individualistas, actitudes de superioridad y visiones limitadas o escépticas de la fe. Estas tensiones reflejan un contexto social caracterizado por el predominio de lo individual sobre lo colectivo, lo que dificulta la vivencia auténtica de valores como la solidaridad, la empatía y la autocrítica. En conjunto, los hallazgos sugieren la necesidad de fortalecer estrategias pedagógicas que promuevan la reflexión crítica y la vivencia coherente de los valores cristianos en la cotidianidad escolar.
El estudio permitió concluir que los valores del cristianismo están presentes en el discurso y en las percepciones de los estudiantes; sin embargo, su vivencia práctica se ve condicionada por factores sociales, culturales y personales que generan contradicciones entre lo que se cree y lo que se practica. Las redes semánticas evidenciaron que valores como la justicia, la bondad, la humildad y la santidad se encuentran en constante tensión con actitudes de individualismo, desconfianza y escepticismo.
Asimismo, se concluye que la percepción de injusticia constituye uno de los elementos más sensibles dentro del contexto educativo, ya que afecta directamente la confianza y la convivencia escolar; la falta de claridad y equidad en la aplicación de normas y decisiones refuerza sentimientos de desigualdad, lo que debilita la internalización de valores cristianos orientados al bien común y al respeto mutuo.
En tal sentido, los hallazgos confirman la necesidad de replantear la enseñanza de los valores del cristianismo desde enfoques pedagógicos más vivenciales y reflexivos; promover experiencias significativas que integren la práctica cotidiana con la reflexión ética resulta clave para fortalecer una formación integral, capaz de contrarrestar las tendencias individualistas y favorecer una convivencia escolar basada en la justicia, la bondad, la humildad y la santidad.
Antolín Sánchez, J. (2022). Divergencias y convergencias del estoicismo de la época imperial con el cristianismo primitivo. Estudio Agustiniano, 57(2), 333-372. doi:https://doi.org/10.53111/estagus.v57i2.1057
Bravo, M. (2024). Formación ética de adolescentes, el cuidado del lenguaje y la construcción de ambientes de convivencia y aprendizaje en el aula. México: Universidad Pedagógica Nacional. Obtenido de http://rixplora.upn.mx/jspui/bitstream/RIUPN/181498/1/3165%20-%20UPN092LPGRMA2024.pdf
Camacho Marín, R., & Camacho Marín, R. (2024). Teoría del aprendizaje significatico y contextualizado TACC. Quito: Ciencia y descubrimiento.
Camacho Marín, R., Angulo García, K., & Polanco Fajardo, M. (2024). Aprender Sin Límites: Reimaginando la educación del siglo XXI. Quito: Ciencia y descubrimiento.
Castillo Romero, B. (2025). Praxis educativas en Venezuela para el desarrollo humano sustentable. Red De Investigación Educativa, 17(2), 1 - 8. doi:https://doi.org/10.5281/zenodo.15685311
Chacon Sottec, M. (2022). Teoría del aprendizaje significativo y por descubrimiento de David Ausubel. Lima: UNIVERSIDAD NACIONAL DE EDUCACIÓN.
García Bellido, R. (2023). Manual Metodología de la Investigación en Educación. Tirant Humanidades.
Hadi, M., Martel, C., Huayta, F., Rojas, R., & Arias, J. (2023). Metodología de la investigación: Guía para el proyecto de tesis. Puno - Perú: Instituto Universitario de Innovación Ciencia y Tecnología Inudi Perú. doi:https://doi.org/10.35622/inudi.b.073
Lerma González, H. (2022). Metodología de la investigación : propuesta, anteproyecto y proyecto. Bogotá: Ecoe Ediciones.
Medina, M., Bustamante, W., Loaiza, R., Martel, C., & Castillo, R. (2023). Metodología de la investigación: Técnicas e instrumentos de investigación. Puno: Instituto Universitario de Innovación Ciencia y Tecnología Inudi Perú. doi:https://doi.org/10.35622/inudi.b.080
Romero, L. (2024). Christian pedagogy: liberating education from a humanistic perspective. Pedagogical Constellations, 3(2), 257-276. doi:https://doi.org/10.69821/constellations.v3i2.68
Tarrillo Saldaña, O., Mejía Huamán, J., Dávila Mego, J., Pintado Castillo, C., Tapia Idrogo, C., Chilón Camacho, W., & Velez Escobar, S. (2024). Metodología de la investigación una mirada global Ejemplos prácticos. CID - Centro de Investigación y Desarrollo. doi:https://doi.org/10.37811/cli_w1078